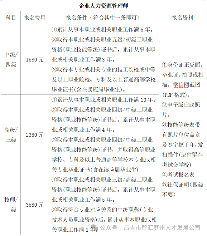
我们精选三大领域、12 个热门培训项目,满足不同职业发展需求,助你轻松获取权威证书,提升职场竞争力!所有培训项目均对应国家认可的职业技能等级证书,全国通用。 企业人力资源管理师系列 消防设施操作员系列 特种作业系列 报名须知 咨询电话:袁老师 13899614444 马老师 15292651000 侯老师 13779856756 线下咨询:昌吉市南公园西路与滨河南路交叉口西北角(昌吉人才港) 名额有限:热门项目报名火热,建议尽早提交资料锁定学习名额 可通过下方“智汇庭州服务”小程序“庭州培训”专区咨询与报名,抓住政策风口,主动投资自我,点亮职业前程!

Copyright C 2025 All Rights Reserved 版权所有 智汇庭州人力资源服务 新ICP备2025019322号
地址: EMAIL:admin@admin.com
人力资源证: (新)人服证字(2022)第060200号23
Powered by PHPYun.